This section specifies the template Classifier.
The specification comprises a SysML Block that represents the template and an
associated Parametric Diagram that defines the templates and
PLCS PSM objects
instantiated by the Classifier template.
The specification comprises the following sections:
- Section Description provides a
description of the template;
- Section Template Block specifies the SysML
Block that represents the template;
- Section Template Properties specifies
the properties, i.e. the Part, Reference and Value properties of the
templates SysML Block;
- Section Template Output Ports
specifies the Output Ports of the templates SysML Block. These bind to the
templates and PLCS PSM objects
instantiated by the Classifier template as
described in section Template
Parametric Diagram;
- Section Template Constraints specifies
the constraints on PLCS PSM objects instantiated by the
Classifier template;
- Section Template Parametric
Diagram specifies the templates and PLCS PSM objects instantiated by the
Classifier template;
- Section Instantiated blocks specifies
the templates and PLCS PSM objects instantiated by the
Classifier template and bound to private
parts of the template;
- Section Default instances species the
instances that have been instantiated in the template. These are used to set
the default value of blocks.
- Section Constraint blocks identifies the
constraint blocks that have been specified in this template;
- Section Example data
provides example XML data sets that have been instantiated in accordance
with this template.
NOTE
An explanation of a template and its specification is provided in
the
Template
overview
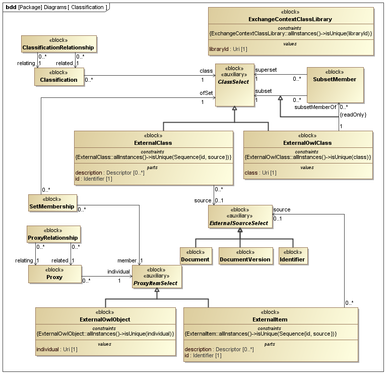
The Classifier template describes how to represent the classification of something.
The SysML Block Definition diagram in Figure 1 shows
how classification is represented in the PLCS PSM.
Figure 1 - Classification model
No templates have been explicitly defined as being related to the Classifier template.
NOTE
The Classifier template may make reference
to other templates as part of the Parametric Diagram. These are not listed
here.
Figure 2 shows the SysML Block that represents the template. The Block is an abstraction
representing a pattern of templates and PLCS PSM objects.
The properties, i.e. the SysML Block Part, Reference and Value properties, of the
template's SysML Block are described in the Template
Properties section.
The output ports shown on the template's SysML Block are described in the template output ports section.
Figure 2 - Template block definition diagram for Classifier
The following Part, Reference, and Value properties are defined for this template:
References:
class [1] (Block: Ap239Ap233Psm:
ClassSelect)
the class
that is being used to classify something.
Values:
endDate [0..1] (Block: Ap239Ap233Psm:
DateTimeString)
the date from which the classification is no longer applicable
The following output ports are defined for this template:
There are no constraints defined for this template.
This section describes the template's Parametric Diagram. The diagram details
the pattern of templates and PLCS PSM objects that are required to
represent the template Classifier.
The public properties, i.e. those visible in the template's SysML block (See Figure 2) are shown on the left of a
Parametric Diagram.
NOTE
Restrictions on the reference data to be set on the public properties is
defined in the
Template Properties section.
The output ports are shown on the right of the Parametric Diagram.
PLCS PSM
objects are shaded khaki and template shaded light green in a Parametric Diagram.
Figure 3 - Parametric diagram for Classifier
The following blocks are instantiated by this template and bound to private parts
of the
template as shown in the Parametric Diagram
section:
Private Part Property:
classification [1] (Block: Ap239Ap233Psm:
Classification)
Private Part Property:
datedEffectivity [0..1] (Template: OASIS:
DatedEffectivity)
There are no instances that have been instantiated in this template.
Figure 3 shows the constraint blocks that have been created in the template.
Constraint Blocks are typically used to combine blocks into a collection that
can then be bound to a property. For example, combining a set of identifications
that can then be bound to property of type Identification.
Figure 3 - Constraint block diagram for Classifier
The following constraint blocks have been created:
Constraint: CombineClassificationSpecification: (OCL2.0)
combined=classes1->union(classes2, classes3, classes4)
a constraint block that creates a collection that is the union of objects of type
Classification.
Constraint: CombineClassifiersSpecification: (OCL2.0)
combined=classifier1->union(classifier2, classifier3, classifier4)
a constraint block that creates a collection that is the union of objects of type
Classifier.
No example data sets have been provided for this DEX.